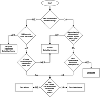
Et Data Mesh er et paradigme omkring datahåndteringsarkitektur som følger en domæne dreven design tilgang og gør brug af distribuerede systemer, til at skalere analysiske data. Data Mesh konceptet inkludere både tekniske implementerings detajler og organisatoriske principper, blandt andet er data og håndteringen heraf opdelt i forretningsdomæner.
